Malazan Book of the Fallen / m ə ˈ l æ z ə n / is a series of epic fantasy novels written by the Canadian author Steven Erikson.The series, published by Bantam Books in the U.K. and Tor Books in the U.S., consists of ten volumes, beginning with Gardens of the Moon (1999) and concluding with The Crippled God (2011). Erikson's series presents the narratives of a large cast of characters.. Malazan Book of the Fallen is an acclaimed series of epic fantasy novels written by the Canadian author Steven Erikson. Launch in 1999 with Gardens of the Moon, the Malazan universe is composed of multiple series (some written by Ian Cameron Esslemont) that take us to the Malazan world to explore various struggles for power.

Malazan Book of the Fallen 10 Books Complete Set by Steven Erikson in 2020 High fantasy books

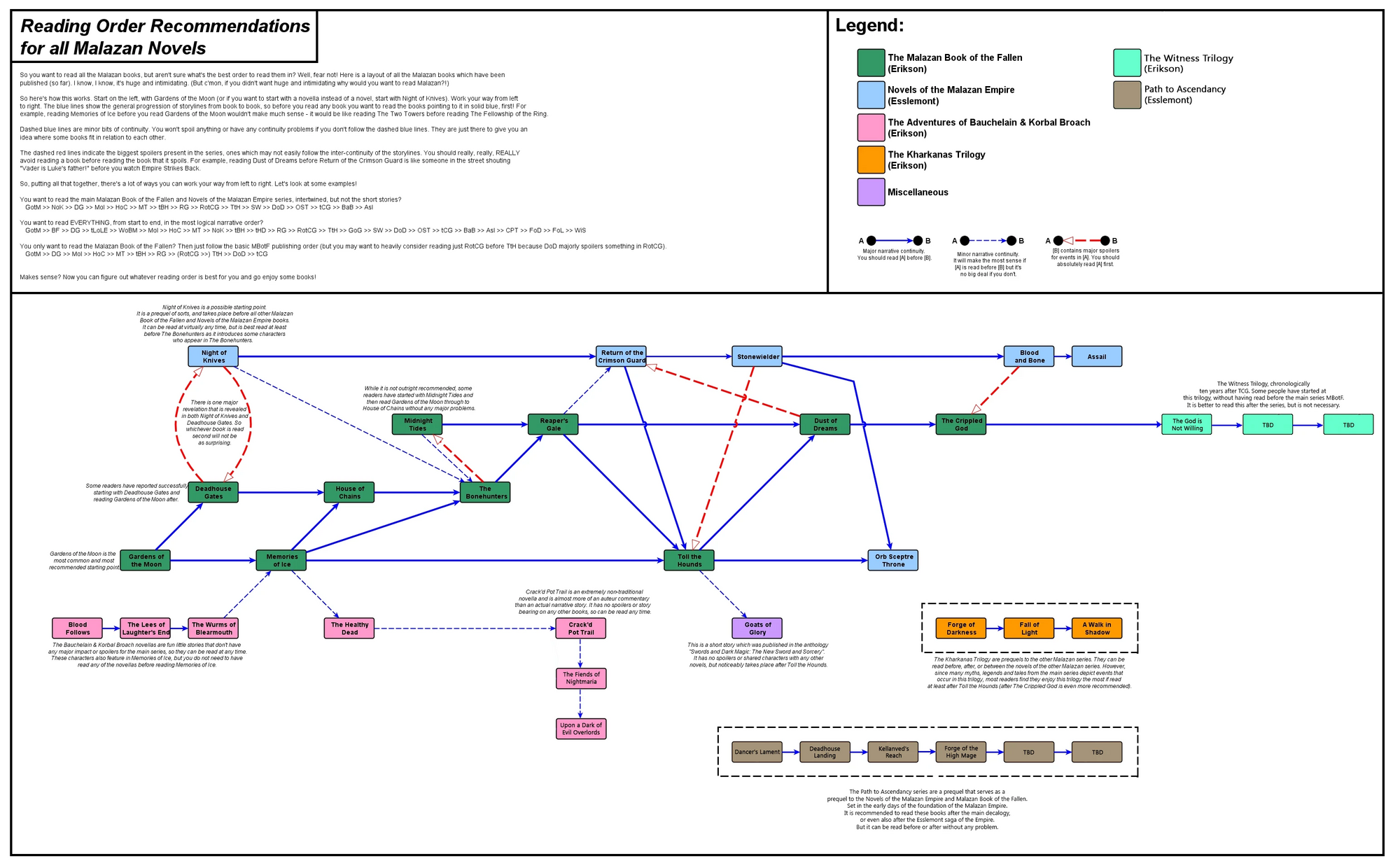
Malazan Book of the Fallen reading order Steven Erikson's books guide

Malazan Book of the Fallen reading order Steven Erikson's books guide

Malazan Book of the Fallen reading order Steven Erikson's books guide

Malazan Book of the Fallen reading order Steven Erikson's books guide

Malazan Book of the Fallen reading order Steven Erikson's books guide

Suggested reading order Malazan Wiki Fandom

Malazan Book of the Fallen reading order Steven Erikson's books guide

Malazan Book of the Fallen reading order Steven Erikson's books guide

Malazan Book of the Fallen reading order Steven Erikson's books guide

Malazan Book of the Fallen Books 14 Steven Erikson Macmillan

Malazan Book of the Fallen reading order Steven Erikson's books guide

Suggested reading order Malazan Wiki FANDOM powered by Wikia

Malazan Book of the Fallen reading order Steven Erikson's books guide

Malazan Book of the Fallen reading order Steven Erikson's books guide

The Malazan Book of the Fallen 1 to 5 Steven Erikson 5 Books Collection Set The Book Bundle

Malazan Book of the Fallen reading order Steven Erikson's books guide

The Crippled God Book Ten of The Malazan Book of the Fallen by Steven Erikson Steven Erikson

The complete malazan book of the fallen Steven Erikson ePubGratis

Malazan Book of the Fallen reading order Erikson's books
Deadhouse Gates / Memories of Ice. House of Chains. The Bonehunters. Reaper's Gale. Toll the Hounds. Dust of Dreams. The Crippled God. Recommendation: The published order of the Malazan Book of the Fallen is the author's intended order and the best order in which to read this series for the first time.. At its core, Malazan Book of the Fallen series is a battle royale on an epic scale between fantasy races and nations who are all fighting for ultimate power. The Malazan series also features a range of POVs that initially seem disconnected but eventually converge in the most satisfying way. Malazan: Book Of The Fallen Reading Order Gardens Of.